
Ko te diode he taputapu semiconductor e whakahaere ana i te ahunga o te rere o naianei.I roto i te whakamahinga mahi, he rite te ahua o te ara kotahi.Ina hono i te huarahi tika, ka rere ngawari te ia.Ina huri te hononga, ka aukatihia, ka whakahekehia ranei ki te taumata iti rawa.
I te wa e mahi ana me te ara iahiko, ka timata te mahi ma te tirotiro i te takotoranga o te diode i mua i te tono mana.He mea nui tenei taahiraa na te mea ka whakaaetia e te diode te mahi noa, ka mutu ranei te waa i runga i te whakatakotoranga.Ko tenei whanonga ngawari ka waiho te diode hei waahanga matua i roto i te maha o nga hoahoa hiko.
Ka hangaia he diode mai i te maramara semiconductor iti, he mea hiri ki roto i te pouaka whakamarumaru, me nga arataki o waho e rua hei hono.Ko enei arataki e rua kaore e taea te whakawhiti, na ko te tautuhi tika he waahanga o te tukanga tatūnga.
Ko nga pito ka kiia ko te anode me te cathode.Ka hono te anode ki te rohe momo-P, ka hono te cathode ki te rohe momo-N.I te wa e mau ana te waahanga, ka tohuhia tetahi taha ki te roopu, ki te whiu ranei, e tohu ana i te cathode.Ko tenei tohu ka tirohia i mua i te tuunga o te diode ki roto i te ara iahiko.
Kei waenganui i enei rohe e rua ko te hononga P-N, koinei te waahi kaha e whakahaerea ai te whanonga o naianei.
Ko te hononga P-N ka whakatau mena ka taea e ia te haere i roto i te diode.Ina whakamahia te ngaohiko ki te ahunga whakamua (anode e hono ana ki te pumanawa teitei ake i te cathode), ka heke te arai o roto, ka rere te naianei puta noa i te hononga.
Ina tukuna te ngaohiko ki te ahunga whakamuri, ka piki te arai.Ka aukati tenei i te nuinga o te au, ka tukuna he ia riiriki iti noa.I te wa e whakamatautauria ana, e rapurongoa ana ranei, ko te huri i te diode me te mataki kaore he rere o naianei he huarahi noa hei whakaū i te whanonga tika.
Ko tenei whakahaere whakahaere e tautoko ana i nga mahi nui penei i te whakatikatika (whakawhitinga AC ki te DC), te tiaki iahiko, te whakawhiti, me te hanga tohu.
I roto i nga hoahoa ara iahiko, ka whakaatu te tohu diode i tona hanganga o roto me te ahunga hononga.Ko te tohu e whakaatu ana i tetahi tapatoru e tohu ana ki tetahi raina, ko te tapatoru hei tohu mo te anode me te raina hei tohu mo te cathode.
I te wa e panui ana i te raupapatanga, ko te huarahi o mua ko te whai i te ahunga tapatoru kia mohio ai koe ki te rere o te ia.I mua i te hanga i te ara iahiko, ka tauritehia tenei ahunga ki te tohu diode tinana, me te whakarite kia hono te raina cathode ki te raina o te tohu.
Ko te maarama ki te tohu, te hanganga, me te whanonga o naianei ka ngawari ake te panui hoahoa, te whakanoho tika i nga waahanga, me te karo i nga hapa waea i te wa e huihui ana.
Ko te whakawhanaketanga me te whakatinanatanga o nga paerewa kohinga diode ka awe tika i te whaihuatanga, nga tikanga whakaurunga, me nga waahi whakahaere waiariki.Na te ahunga whakamua hangarau e hanga ana i te ahumahi hikohiko, ko te waahanga whakangao diode e tika ana kia tango i nga rawa tapahi me nga whakanikotanga motuhake mo te tono a te tau 2026. Ko nga tauira ka puta ake e whakaatu ana ka noho tonu nga Pūrere Maunga Mata (SMDs) ki te pokapū o nga whakatakotoranga hiko kiato, engari kei te tipu haere tonu nga kohinga Through-Hole i roto i nga waahi ahumahi na te kaha o te kaha me te kaha ki te whakahaere.
Ko nga whiringa kohinga diode he mea tino hangaia hei whakatutuki i nga hiahia maha o nga hikohiko o naianei.
• Ko nga kohinga Roo-Hole, tae atu ki nga momo momo rongonui penei i te DO-41 mo nga kaiwhakatikatika-iti me te TO-220 mo nga taputapu hiko teitei, he mea utu mo o raatau hanganga me te kaha o te wera wera.
• Ko nga kohinga kaaiti-a-karahe penei i te DO-35 e whakatutuki ana i nga ngohe tohu, he mea tino pai mo te whakahaere i nga tohu hiko iti tika i roto i nga tono tairitenga.
• Ko nga kohinga SMD penei i te SOT-23 kiato mo nga raupapa diode me te kohinga SMA mo nga kaiwhakatika i runga-mata ka arahi i nga hikohiko kaihoko na o raatau korero mokowhiti me te hototahi ki nga tukanga huihuinga aunoa.
Ko nga kohinga diode o naianei e whakanui ana i nga waahanga iti, kiatoi teitei e whakatairanga ana i te whakakotahitanga korekore puta noa i nga momo hikohiko.
• Ko nga hoahoa SMD kua pai ake penei i nga kete MELF e tautoko ana i nga taputapu kiato, ka whakamahia nuitia i roto i nga taonga hiko iti-nui.
• Ko nga kaiwhakatikatika iti-Bridge e whakatauira ana i nga whirihoranga auaha e tika ana ki nga taputapu rongoa kawe, hangarau mau, me nga tono IoT, e whakatika ana i nga here mokowhiti.
• Ko nga kaiwhakatika piriti tino pai penei i te raupapa GBU ka whakahaere i nga tukanga whakawhiti AC-ki-DC e uru ana ki nga papaaho hiko whakahou me nga punaha tuku hiko korekore.
Ko te neke haere tonu ki nga whirihoranga-a-SMD e hono tata ana ki te kaha ake o te tono mo te hikohiko e hiahia ana kia rite te huihuinga i roto i nga mahi aunoa.He maha nga mahi a-ahumahi e whakawhirinaki ana ki nga hoahoa Through-Hole na te kaha ake o te atete ki te wiri miihini, te wera nui, me te ahotea teitei, ina koa i roto i nga waahanga penei i te aerospace me nga miihini taumaha.
Ko te mahi o te diode he mea pakiaka ki te ahupūngao semiconductor.Ko tona ngako e takoto ana ko te hononga P-N, he hanganga e whakahaere tika ana i te rere o te ia hiko me te mana tika me te ahunga.Ma te maioha ki tenei tikanga ka hurahia tona whakamahinga whanui, mai i nga kaiwhakatikatika ki nga punaha tukatuka tohu uaua.

• N-Momo Doping me te Irahiko Nekehanga
Ko te doping momo-N ka whakauru i nga huānga penei i te ūkuikui ki roto i te silicon parakore, ka puta te maha o nga irahiko kore utu ka noho hei kawe utu tuatahi.Ko enei irahiko he mea ngawari ki te herea ki te maataki karaihe, e taea ai te nekeneke whakamiharo e tika ana mo te kawe hiko.Ko o raatau whanonga te kohatu kokonga o te hikohiko hou, e taea ai te whakarite pai mo te rere o naianei.
Ka whakamahia te doping ritenga ki te whakatika i nga rohe momo-N mo te pai ake o te kawe me te pai ake o te whakawhiti diode.Ka tautokohia e tenei huarahi te mahi pono i roto i nga taputapu uaua penei i nga iahiko arorau tere-tere me nga kaitahuri hiko e hiahia ana kia tika te mahi.
• P-Momo Doping me te Hanga Poka
I roto i te momo P-momo doping, ka whakauruhia nga ngota boron ki roto i te silicon, ka hanga "kohao" ma te tango i nga irahiko mai i te hanganga ngota.Ko enei kohao ka mahi hei kawe utu pai, ma te kaha ki te kumea i nga irahiko mai i nga rohe patata ki te whakakii i nga waatea.Ko tenei taunekeneke hihiri i waenga i nga irahiko me nga kohao ka whakatau i tetahi huarahi e tika ana mo te kawe hiko.
Ko nga tono hangarau penei i te photodiodes e tipu ana i runga i te kaha o te kawe o nga rawa momo-P.I roto i enei taputapu, ka whakaihiihi te marama maiki i te nekehanga irahiko, ka whakaputa i te ia orite, he maataapono i te turanga o te tirotiro whakaahua tika me te hopu hiko i roto i nga pūtau solar.

• Te Hanganga o te Rohe Whakakore
I te whakakotahitanga o nga rauemi semiconductor momo-P me te momo-N hei hanga i te hononga P-N, ka whakakotahi ano nga irahiko me nga kohao ki to raatau atanga.Ko tenei whakakotahitanga ka tango i nga kaikawe utu kore utu i te takiwa, ka hanga i te rohe whakaheke, he waahi karekau o nga kaikawe waea, he pai te mahi hei arai i raro i nga tikanga noa.
Ko te rohe whakaheke he waahi arowhai ture, he aukati i te rere o naianei kia mau tonu ai.Ko tana kaha ki te aukati i nga koretake o te rere o naianei ka taea e ia te tiaki i nga waahanga tairongo, ka awhina i te aukati i te kino na te ngaru ohorere, te mahi hiko koretake ranei.
• Whanonga Hihiko i raro i te Takanga o waho
Ko te rohe whakaheke e whakaatu ana i te whanonga hurihuri ina pa ana ki te ngaohiko o waho.Ma te whakatikatika i tenei rohe ka taea e te diode te mahi i tana mahi tautuhi hei kaiwhakahaere aronga, ka tuku, ka aukati ranei i te rere o naianei i runga i te paanui kua whakamahia.

• Whakamuri Whakamuri me te Paanga Wehenga
Ko te whakamahi i te rītaha whakamuri ko te hono i te ngaohiko pai ki te cathode o te diode (taha-N) e pa ana ki tana anode (taha-P).Ma tenei ka peia atu nga kaikawe utu mai i te hononga, ka whakanuia te rohe whakaheke me te whakakaha ake i ona taonga whakamaarama, me te aukati i te rere o te au.
He mahi rautaki te mahi rītaha whakamuri i roto i nga hoahoa ara iahiko e tono mokemoke, te aukati ranei ki te rerenga whakamuri.Hei tauira, ka whirinaki te hunga kaipahua ki tenei rawa ki te tiaki i nga punaha hiko ngawari mai i nga au whakamuri whakararu i te wa e rere ke ana te hiko.
• Whakamua Whakamua me te Whakahohenga Whakaoho
Ka tutuki te rītaha whakamua i te wa e pai ana te utu o te anode ki te cathode.Ko tenei ngaohiko tono ka hinga i te arai o roto o te diode, te nuinga o te 0.7V mo nga diodes silicon, ka taea e nga irahiko mai i te taha-N te whakakotahi me nga kohao i te taha-P.Ko te neke o enei kaikawe puta noa i te hononga ka puta te rere o te iahiko hiko.
Ko te paepae whakahohenga matapae o te piro whakamua e whakaata ana i te tukunga o te papuni i raro i nga taumata pehanga motuhake.He tino tika tenei ti'aturi mo te whakahaerenga hiko i roto i nga iahiko, me te whakarite kia ngawari te mahi i roto i nga punaha penei i nga riihi pākahiko me nga whakakaha hiko e kii ana kia tino tika.
Ko nga Diodes e tautoko ana i nga mahi o nga hangarau maha, mai i te huri i te AC ki te DC mo nga taputapu hiko ki te mahi hei maataki whakamarumaru i roto i nga miihini hiko.Ko ta raatau mahi nui e whakanui ana i te ngawari me te urutau o te miihini semiconductor.

• Diodes Silicon
He maha nga wa e kiia ana ko nga diodes Silicon hei whiringa pakari mo nga tono whakatika na te hekenga ngaohiko whakamua o te 0.7V.Ka whakapumau ratou i nga mahi i raro i nga momo ahuatanga whakahaere, e pai ana mo nga hoahoa whakangao hiko i roto i nga waahanga penei i te hikohiko kaihoko me te aunoatanga ahumahi.Ko te waatea o te silicon i te utu tika, me ona ahuatanga hiko pono, ka mau i tana whakamahi tonu i nga hangarau a meake nei.Ko tana noho pumau i ahu mai i te toenga e tukuna ana i waenga i te mahi, te utu, me te urutau puta noa i nga punaha tipu.
• Ko nga Diodes Germanium
Ahakoa ka whakakapihia e te silicon i roto i te nuinga o nga whakamahinga auraki, ka mau tonu nga diodes germanium i tetahi mahi motuhake, ina koa i nga punaha ngaohiko iti.Ko ta ratou hekenga ngaohiko whakamua raro, huri noa i te 0.3V, ka whai waahi ki a raatau i roto i nga tono e aro tika ana penei i nga iahiko oro.Ma te whai waahi ki te whakapai ake i te kounga oro me te whakaiti i te wawaotanga hiko, ka haruru hohonu te ngongo ngongo germanium me nga miihini e mahi ana i nga otinga ororongo pono-nui me etahi atu tono motuhake engari he tono.
• Silicon Carbide (SiC) me Gallium Nitride (GaN) Diodes
Ko nga taonga penei i te SiC me te GaN kei te tautuhi ano i te waahi o te hikohiko hiko, e tuku ana i te whakahaerenga waiariki, te kaha o te kaha, me te mahinga o te punaha whakawhirinaki.Ma te whakamahi i enei ahuatanga, ka whakamahia nga diodes SiC me GaN ki nga tono tono nui, penei i nga hanganga utu waka hiko me nga punaha waea mo nga whatunga 5G.Ko ta raatau whaipainga kei roto i to raatau kaha ki te whakahaere i raro i te ahotea o te waiariki i te wa e whakaiti ana i te ngaronga o te kaha, ka taea e nga miihini ki te turaki i nga rohe auaha me te whakawhanake i nga punaha hiko kiato me te kaariki e huri haere ana i nga tauira whakamahi hiko.
• Diodes Roo-Kohao
He pai ki roto i nga punaha hiko teitei, ko nga diodes roto-poka e tuku ana i te kaha kaha, he pai hoki mo nga ahuatanga e kii ana i te waa roa me te mahi pono.Ko ta raatau tatūnga tinana nui ake ka whakakaha i te toreretanga o te wera, ka whai hua i roto i nga tono e pa ana ki te pāmahana, tae atu ki nga taraiwa motuka o naianei, nga punaha whakahaere tipu hiko ranei.I tua atu, ko ta raatau whakakapinga tika i te wa e tiaki ana i te mara ka whakanui ake i to raatau hiranga, ina koa i roto i nga punaha umanga miihana.
• Ngā Pūrere Maunga Mata (SMD) Diodes
Ko nga diodes SMD, i hangaia mo te whakakotahitanga pai me nga raina huihuinga aunoa, e whakatairanga ana i te ahua hou ki te whakaheke hiko.Ko ta raatau hoahoa kiato he kohatu kokonga i roto i nga umanga penei i nga kakahu kakahu me nga miihini miihini, e taea ai te whakatakotoranga tino maamaa me te pai.Ma te whakamaarama i nga utu whakangao na roto i nga tikanga aunoa, ka whakamanahia e nga diodes SMD nga miihini ki te hanga i nga hoahoa hianga, mahi-mahi e urutau ana ki nga hiahia tere o nga hangarau hou.
• Tohu Whakapā Diodes

E tohuhia ana e te iti o te kaha o te whakakotahitanga, ko nga diodes whakapiri tohu he pai ake i roto i nga tono tohu auau teitei he mea nui te mahi tika.Ko o raatau koha i roto i te whakawhitiwhiti korero amiorangi me nga punaha radar ka puta mai i to raatau kaha ki te pupuri i te pono o te tohu i nga tere tere.Ko ta raatau hanga ngawari e whakapae ana i ta raatau mahi ki te ahu whakamua i nga anga tukatuka tohu maamaa e hiahiatia ana e nga hangarau hou.
• Diodes Whakapā Mata

I hangaia mo te whakahaere o naianei, ko nga diodes whakapiri mata e whakaatu ana i te pakaritanga ahakoa i roto i nga ahuatanga uaua.Ko ta raatau hiahia i waenga i nga miihini mo nga mahi whakatikatika i roto i nga kaitahuri-a-ahumahi-ahumahi, i nga taputapu hiko korekore ranei i ahu mai i o raatau mahi i raro i nga kawenga hiko nui.Ka mahi ratou i nga mahi whakahirahira i roto i nga taiao pakari, tae atu ki nga whakaritenga HVAC arumoni me nga miihini whakangao matatau.
• Diodes Mahere

Ko nga mahinga hanga rite i muri i nga diodes mahere e taea ai te riterite o te mahi, me te tohu i a raatau hei taputapu pai a te miihini miihini.Ka kitea i roto i nga punaha whakatere aerospace me nga taputapu rongoa rongoa, ka whakarite nga diodes mahere kia pono te mahi i raro i nga tikanga uaua.Ko to raatau tika me te pumau he mea nui mo nga umanga e aro nui ana ki nga mahi whakahaere, penei i nga taputapu hangarau matatau.
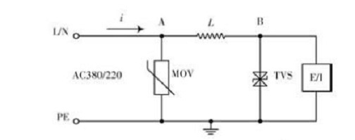
• Nga Diodes TVS (Ngaohiko Ngaohiko Tautahi)

Ka mahi nga diodes TVS hei kaiwawao, e tuku ana i te whakamarumaru tere-whakautu ki nga hikohiko tairongo mai i nga huihuinga ohorere, tae atu ki nga awhi uira kaha.Ko te whakauru ki nga waahi whakahirahira penei i nga punaha motuka, whatunga waea, me te hikohiko kaihoko uaua, ka aukati enei diodes i te kino e kore e taea te whakatika i te wa e whakapumau ana te mahi o te taputapu.Hei tauira, ko te whakamahi i nga diodes TVS i roto i nga teihana utu waka hiko ka whakanui ake i te mauri i roto i te rangi ohorere, e tuku ana i te rangimarie o te ngakau ki nga kaiwhakamahi.
• Nga Diodes Whakaora Ultrafast

Ko nga diodes whakaora ultrafast he mea nui mo te whakaheke i te ngaronga o te hiko i roto i nga iahiko inverter me nga tono tuku hiko korekore.Ko to raatau kaha ki te whakaora tere mai i nga kaupapa whakawhiti kua tere ake te ahunga whakamua i roto i nga punaha hiko whakahou penei i te whakangao hiko solar.Ma te whakapai ake i te pai o te hurihanga o te hiko, ka whai waahi nui enei diodes ki te whakawhanake i nga otinga hiko ma, rata-taiao mo te oranga tonutanga.
• Nga Diodes Whakawhiti

E mohiotia ana hei whakaahei mo te whakawhitiwhiti hiko maamaa me te tika, ko nga diodes whakawhiti he mahi pono i roto i nga punaha i hangaia mo te ararere tohu auau teitei.Ka whakawhānuihia a raatau tono puta noa i nga waahanga penei i nga hangarau IoT, nga tātaritanga-a-waa, me nga taputapu korero mamati.I tua atu i nga mahi, ko to raatau kaha ki te whakataurite ki te tipu haere o nga hiahia honohono o nga taputapu hou e whakatau ana i to raatau mahi hei tuara i roto i nga taiao kaha-raraunga.
• Nga Diodes Whakaora Tere

Ko nga diodes whakaora tere he whakamarumaru kaha ki nga ahuatanga whakamuri o naianei i roto i nga tono hurihuri DC-DC, me te whakarite kia mau tonu te whakahaere o nga punaha hiko ahakoa i roto i nga ahuatanga kino.Ka whakauruhia e nga miihini enei ahuatanga ki nga punaha whakahirahira penei i nga taiao whakahaere aerospace me nga taputapu rongoa na to raatau kaha ki te aukati i te kino o te he.Ko to ratou pono i raro i te ahotea ka waiho hei taonga mo nga hoahoa kaore i te kore he whiringa.
• Zener Diodes

Ma te mahi pono i roto i te aratau pakaru whakamuri, ka taea e nga diodes zener te whakapumau ngaohiko tino pai mo nga taputapu tino tika me nga iahiko uaua.Ka kitea i roto i nga taputapu penei i nga punaha robotic, sensor, me nga taputapu taiwhanga, ka taea e enei diodes te whakarite ngaohiko ngaohiko tino nui mo nga putanga rite me te tika, te hanga i tetahi taiao mana e whakawhirinaki ana.
• Schottky Diodes

Kei te whakanuihia nga diodes Schottky mo to raatau kaha ki te whakakotahi i te iti o te hiko me te tere tere.He mea whakauru ki nga punaha kaha-kaha penei i nga pūtau photovoltaic, whirihoranga utu tere, me nga waahanga whakaora hiko, ka whakatika enei diodes i nga awangawanga e tipu haere ana mo te oranga o te hiko.Ko ta raatau whakaurunga ka arahi ki nga hoahoa whakatipuranga e whai ake nei e whakatutuki ana i te hiahia whanui mo te pai o te hangarau me te mohio ki te taiao.
• Diodes Whakatikatika

Ka noho hei papaapapa mo te huri i te au tauutuutu ki te naianei tika, ka whakatutukihia e nga diodes whakatika nga mahi whai tikanga mo te whānuitanga o nga umanga.Ko o raatau mahi pono e whakaatuhia ana i roto i nga tono penei i nga urutau hiko, nga kaitarai nui, me nga mahi nui ki te pupuri i nga matiti hiko puta noa i nga umanga.Ma te whakarite kia kore e haukotia te rere hiko, ka whakatutukihia e nga diodes whakatika nga wero whakahaere me te maia marie.
Ko nga diodes Schottky he painga motuhake me te heke o te heke ngaohiko whakamua, te nuinga o te 0.4V, he pai te whakataurite ki te topata 0.7V tata e kitea ana i roto i nga diodes silicon paerewa.Ko tenei ngaohiko whakaheke ka whai waahi ki te whakarei ake i te kaha o te hiko me te whakaheke i te tohanga hiko, ina koa i nga iahiko e hiahia ana kia pai ake te whakawhiti hiko.I tua atu, ko o raatau kaha ki te whakawhiti tere ka waiho hei whiringa pai mo nga mahi tere-tere, tae atu ki te whakatikatika hiko i roto i nga taputapu hiko-whakawhiti.Heoi ano, ko nga ia rerenga whakamuri whakamuri he herenga, he pai mo nga iahiko e aro nui ana ki te iti o te rerenga rerenga.
Ko nga diodes silicon paerewa, ma te whakataurite, he pai rawa atu ki nga mahi aukati whakamuri, ka waiho hei whiringa pai mo nga tono e hiahia ana kia nui ake te kaha o te ngaohiko whakamuri, penei i nga kaiwhakatika piriti e whakamahia ana i roto i nga punaha hiko ahumahi.Ko to ratou pumau i raro i nga ahuatanga tino nui ka taapiri atu i te uara ki nga ahuatanga he mea nui te pāmahana me te riterite o te whakahaere.
I te nuinga o te wa ka rukuhia nga whakaaro hoahoa ki nga ahuatanga uaua penei i te whakahaere waiariki me te kaha o te kaha.
Hei tauira:
• I roto i nga punaha photovoltaic, he maha nga wa ka tu nga diodes Schottky mo to ratou kaha ki te arotau i te whakawhiti hiko me te kore he awangawanga wera.
• Heoi, i te wa e mahi ana i raro i nga tikanga ngaohiko whakamuri teitei, ka paihia nga diodes silicon paerewa na te pai ake o te pāmahana me te pono i roto i nga taiao ahumahi.
Ko te huarahi ine ki te kowhiringa waahanga me maarama hohonu ki te whanonga ara iahiko i raro i nga ahuatanga whaihua, me te maioha mo nga tauhokohoko motuhake mo ia momo diode.
Ko nga diodes Whakawhiti Ngaohiko (TVS) kua hangaia hei whakamarumaru i nga iahiko hiko mai i nga huringa kaha, kaha-nui i puta mai i nga ahuatanga penei i te uira, i te pikinga o te uta.Ko o raatau kaha ki te pupuri i nga waahanga o te punaha tino nui, na te mea he mea nui ki roto i nga whatunga tohatoha hiko, i nga hikohiko motuka ranei e pa ana ki nga huringa ngaohiko hihiri.
Ko nga diodes whakamarumaru Electrostatic Discharge (ESD), he rereke, ka whakatutuki i nga hoahoa iti-ngakau me te whakarato arai pono mo nga atanga hiko tairongo penei i nga tauranga USB, nga hononga HDMI, me etahi atu waahanga teitei.He pai rawa enei waahanga ki te whakaheke i te rerenga hiko ka taea te whakararu i te tapatahi o te whakahaere, he pai ki nga taiao he maha nga taunekeneke a te tangata me te taputapu.
I te wa e pa ana ki nga taputapu e hiahia ana kia kaha ake te tairongo:
• Ka whai hua te hikohiko rongorau mai i nga diodes ESD me te ngaohiko awhi tino iti, ka whakaiti i te tupono o nga koikoi ngaohiko ngawari ka taea te whakaheke i nga iahiko whakauru ngawari.
• Ko nga whakaurunga o waho, he maha nga wa e pa ana ki nga raruraru o te taiao, ka tono kia kaha te whakamarumaru o nga diodes TVS, e whakapumau ana i te kaha o te whakahaere i raro i nga ahuatanga kino.
I te nuinga o nga wa ka whakatauhia nga whakatau i roto i nga whakamatautau ahotea me nga aromatawai pono matapae, e taea ai e te punaha te whakarite i te kowhiringa diode ki nga mahi pono o a raatau kaupapa.
Ko nga diodes-marama (LED) e tuku ana i te whanui-a-whanui, te rama kore-honohono e pai ana ki nga tono penei i te whakamarama kaupapa whanui, nga whakaaturanga hiko, me nga tohu tohu.Ko te kaha o te kaha, te utu-utu, me te roa o te oranga e pa ana ki nga momo ahumahi, e whakapumau ana i to raatau rongonui ki nga hangarau kaihoko me nga punaha ahumahi.
He rereke, ka tukuna e nga diodes taiaho nga kurupae tuitui e tika ana mo nga tono e hiahia ana kia tika te raweke marama, penei i te korero muka whatu, te matawai paewaehere, me nga taputapu rongoa.Ko to raatau kaha ki te whakatutuki i nga kiato mana teitei he mea nui i roto i nga ahuatanga e tino nui ana te tika me te kaha.
Nga whakaaro whaitake matua mo te horahanga:
• Kei te whakamahia nuitia nga rama rama i roto i nga whare noho, i whiriwhiria mo o raatau marara marama me te mahi pono i roto i nga waa mahi roa.
• Ko nga diodes taiaho e hiahia ana kia aro ki nga korero i te wa e whakauruhia ana, ina koa i roto i nga punaha whakawhitiwhiti korero he mea tino nui te tirohanga kurupae.Ko nga rereketanga iti ka pa ki te pai o te tuku me te pono.Ko nga wero whakatikatika me nga tikanga taiao me whakaaro i te wa o te hoahoa.
Ko enei hangarau he taapiri, he mahi motuhake i roto i nga punaha hiko hou.Ko te angitu ki te whakauru i a raatau kaore i ahu mai i te maarama hangarau engari mai i nga maaramatanga ki nga hiahia-kaiwhakamahi me nga taunekeneke taiao.

I te tau 2026, ka whai waahi tonu nga diodes puta noa i te tini o nga tono hiko me te hiko na te kaha o te kaha me te whakawhirinaki.I te tipu haere o nga hangarau hou, ka tipu nga diodes ki te whakatika i nga wero hou me te whakaputa i nga mahi pai ake.Ko te titiro tata atu ki a raatau tono kaore i te whakamarama noa i o raatau huanga hangarau engari ka whai whakaaro ano hoki mo te whakapai ake i o raatau whakamahinga ki nga taputapu whakatipuranga.
He mea nui nga diodes i roto i nga iahiko whakatika e huri ana i te au tauutuutu (AC) ki te au tika (DC).Ko te hiko DC he kohatu kokonga mo te whakahaere i nga taputapu penei i te rorohiko pona, nga riihi, me nga taraiwa LED, e whakawhirinaki ana ki te tuku hiko pumau.Ahakoa kei te noho turanga nga kaiwhakatika piriti tuku iho, ko nga ahunga whakamua penei i nga diodes whakaora tere me nga kaiwhakatika carbide silicon (SiC) e para ana te huarahi mo te hurihanga hiko pai ake me te iti o te ngaronga waiariki me te pai ake i roto i nga ahuatanga auau-nui.
• Ka whakamahia nga diodes matatau i roto i nga panui solar me nga hiko hau hei whakapai ake i te pai o te whakatikatika.Ka whakaitihia e enei diodes nga rerenga rerenga me te whakaniko i te manawanui ngaohiko, me te pai ake o te kawe hiko.
• E whakaatu ana nga mahi totika ko te kowhiri i tetahi diode e tika ana ka uru ki te whakataurite i nga mea penei i te heke ngaohiko whakamua, te wa whakaora whakamuri, me nga ahuatanga waiariki kia rite ki nga hiahia mahi hihiri.
He pai nga Diodes ki te ararere tohu hiko me te tautoko i nga mahi arorau i roto i nga miihini hiko hou.Ko ta ratou whanonga aronga-tairongo e whakarato ana i te mana tohu tika ki nga hangarau matua penei i nga miihini miihini, nga waahanga korero, me nga taputapu rokiroki raraunga.
• Ko nga hangarau diode kua whakarei ake, penei i te tunnel diodes me Schottky diodes, ka taea te whakautu tere-tere, na te mea he mea nui ki roto i nga punaha tere-tere penei i nga whakawhitiwhiti ahokore me nga whatunga aunui.
• Ko nga ahuatanga o te diode ahurei e tautoko ana i te whakauru maeneene ki nga iahiko uaua.Ka awhina tenei ki te whakatutuki i nga mahi pono puta noa i nga ahuatanga rereke.
I roto i nga taputapu e kaha ana ki te pupuhi ngaohiko, ka whakamahia nga diodes hei aukati i te kino ma nga iahiko tapahi.Ko nga diodes Zener, ko nga diodes ngaohiko whakawhiti (TVS) he waahanga paerewa i roto i enei punaha, te whakapumau i nga ngaohiko me te tiaki i nga taputapu tairongo.
• Ka awhina nga porowhita tapahi ki te tiaki i nga waahanga o roto i nga punaha oro me nga puoro ahumahi mai i nga ngaohiko ngaohiko kino.
• Ko te ahu whakamua i roto i te hoahoa diode kua whakaurua mai nga momo rereke kiato engari he kaha ki te whakahaere i nga ngaru teitei ake, te whakarato otinga pakari i roto i nga umanga penei i te robotics me nga punaha motuka.
Hei tauira, i roto i nga miihini miihini, ka tiakina e nga diodes nga punaha whakahaere miihini mai i nga ngaohiko tere i roto i nga huringa whakakoi.Ko te angitu o te ao e whakawhirinaki ana ki te whakatakoto tika me te whakatikatika i enei diodes kia pai ai te whakahaere i nga koikoi hiko teitei.
Ko nga diodes wīra korekore, e whakamahia ana ki nga motuka me nga solenoids, ka whakaiti i nga tupono e pa ana ki te ngaohiko whakamuri.Ka ara ake enei ahuatanga i te wa e katinga ohorere ana, i nga ahuatanga whakawhiti ranei i roto i nga iahiko arataki, he wero nui.
• Ko nga diodes silicon tere-tere me nga diodes gallium nitride (GaN) e tohu ana i nga otinga tapahi-mata, e tuku ana i te mauroa i roto i nga ngaohiko teitei, nga taiao hurihuri tere.
• Ko nga tohungatanga mai i nga tekau tau o te hoahoa pūmana motopaika he maha nga wa e whakamohio ana i nga whakatinanatanga ritenga o nga diodes wiriwiri, he pai ki nga ahuatanga penei i te koretake o te uta, te auau mahi, me te pāmahana ambient.
Ko enei momo tono e whakaatu ana i te hiranga o te whai whakaaro ki nga ahuatanga whakahaere hei whakaputa i nga mahi pumau me te pono i roto i nga horopaki ahumahi hihiri.
Ko nga diodes motuhake, ina koa ko nga rama rama (LED) me nga LED pararopi (OLED), ka mau i tetahi waahi rongonui i roto i nga punaha rama hou.Ko o raatau tono mai i nga rama tohu taketake ki nga whakaaturanga matatini me te whakamarama pai i roto i nga waahanga tapahi penei i te miihini me te hanganga atamai.
• Ko te hangarau OLED, me te tino rerekee o te tae me te ahua tino angiangi, e whakaatu ana i nga kaha hurihanga o te diode i roto i te hikohiko kaihoko me nga otinga ataata.
• He maha nga wa ka uru mai nga mahi hou a nga motuka ki runga i te ahunga whakamua a te LED mo nga punaha rama urutau.Ma te whakamahi i nga rama-a-mua, ka taea e nga miihini te whakaiti i te kohi hiko me te pai ake o te mahi haumaru i te waa taraiwa po.
Ko te mahi a te Diode ki te taraiwa i nga ahuatanga penei i te rama pai-kaha, te hoahoa mohio, me nga hangarau motuhake, e hanga ana i te wa kei te heke mai o nga tono a nga kaihoko me nga umanga.
He mea nui tonu nga diodes i roto i te hikohiko na te mea e whakarato ana i te rere o naianei, te whanonga whakawhiti pono, me te whakamarumaru i nga momo ara iahiko.Ma te maarama ki te hanganga o te diode, te mahi, te kapi, te kowhiringa rauemi, me nga momo tono motuhake ka awhina i te pai ake o te hoahoa me te pai ake o te mahi a te punaha.I te mea ka iti ake nga punaha hiko, ka pai ake, ka nui ake te motuhake, ka noho tonu nga diodes hei waahanga matua ki te huri hiko, te mana tohu, te tiaki iahiko, me te hoahoa taputapu hou.
Ko te diode he taputapu e tuku ana i te waa ki te haere ki tetahi huarahi ka mutu ki te huarahi ke.He rite te huarahi kotahi mo te hiko, ka taea te rere ina hono tika, ka aukati i te wa ka huri.
He maha nga momo diode e whakamahia nuitia ana i roto i nga iahiko hou.Ka whakamahia nga diodes kaiwhakatika mo te huri hiko, ka awhina nga diodes Zener ki te mau tonu te ngaohiko, nga diodes Schottky hei whakapai ake i te pai, ka whakaputa nga rama rama, ka tiakina e nga diodes TVS nga iahiko mai i nga koikoi ngaohiko.
Ka taea te tautuhi i te diode Schottky ma te heke iho o te ngaohiko whakamua.Ina whakamatautauria, ko te tikanga ka whakaatu he uara i waenga i te 0.15V me te 0.45V.Ko nga diodes silicon paerewa e whakaatu ana i te maturuturu teitei ake, huri noa i te 0.6V ki te 0.7V.
Ko te nuinga o nga diodes he mea hanga mai i te silicon na te mea he pai te mahi.Ka whakamahia te Germanium i roto i nga tono iti-ngaohiko, ko nga rauemi penei i te silicon carbide me te gallium nitride e whakamahia ana i roto i nga punaha kaha me te kaha.
Ka whakamahia te diode hei whakahaere i te rere o naianei ma nga huarahi rereke.Ka huri i te AC ki te DC, ka tiaki iahiko mai i te hononga whakamuri, ka mau tonu te ngaohiko ki etahi hoahoa, ka hanga tohu i roto i nga ara iahiko korero.
2024/07/29
2024/08/28
2024/10/6
2024/07/4
2024/04/22
2023/12/28
2024/07/15
2024/11/15
2024/07/10
2025/09/20









